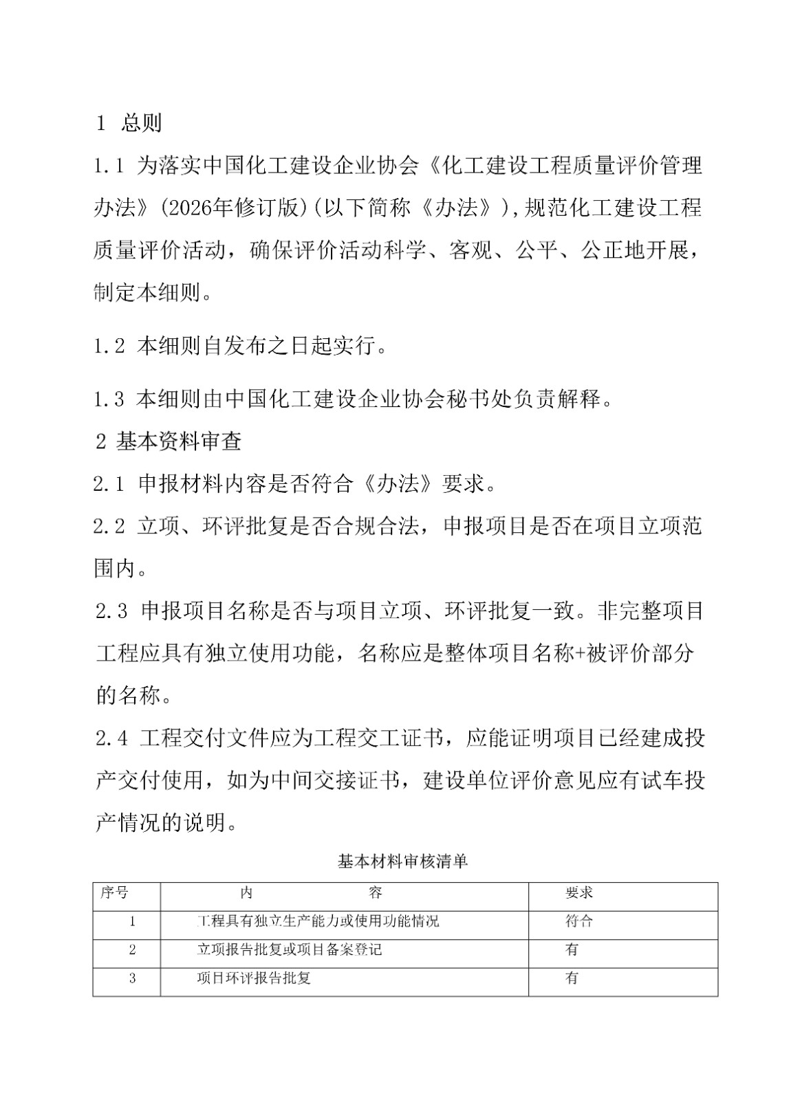
相关新闻
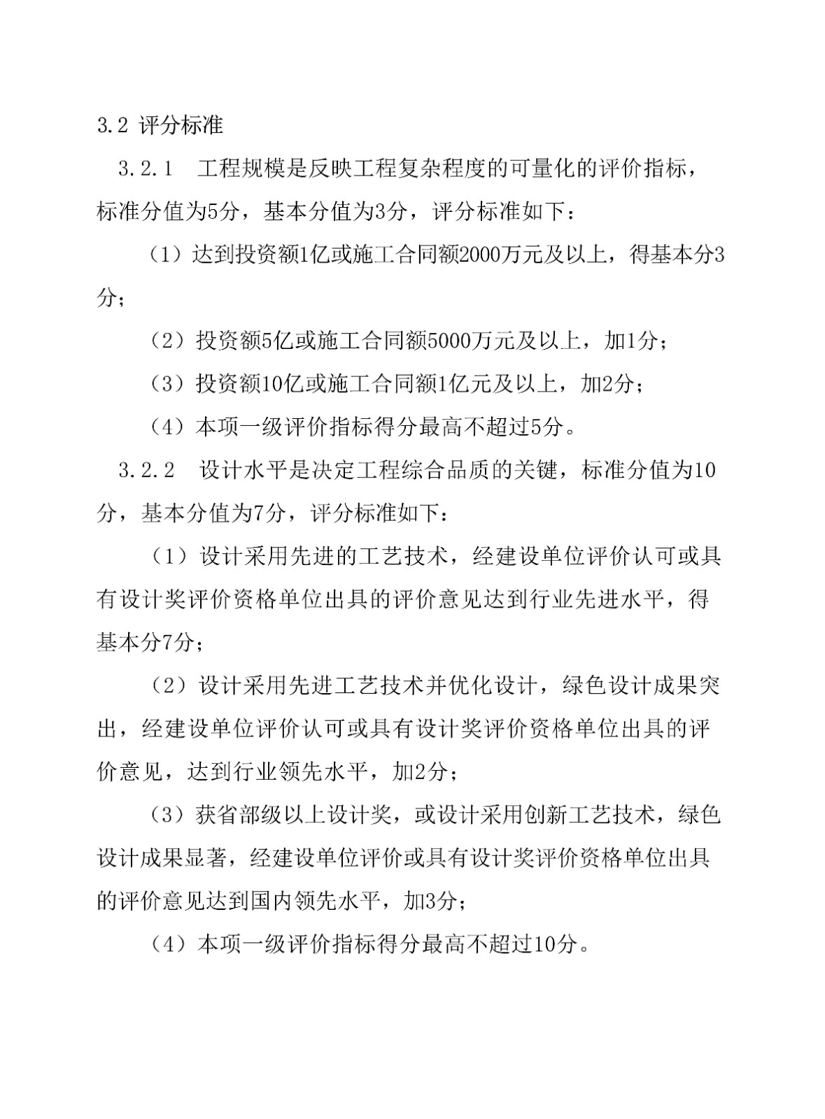
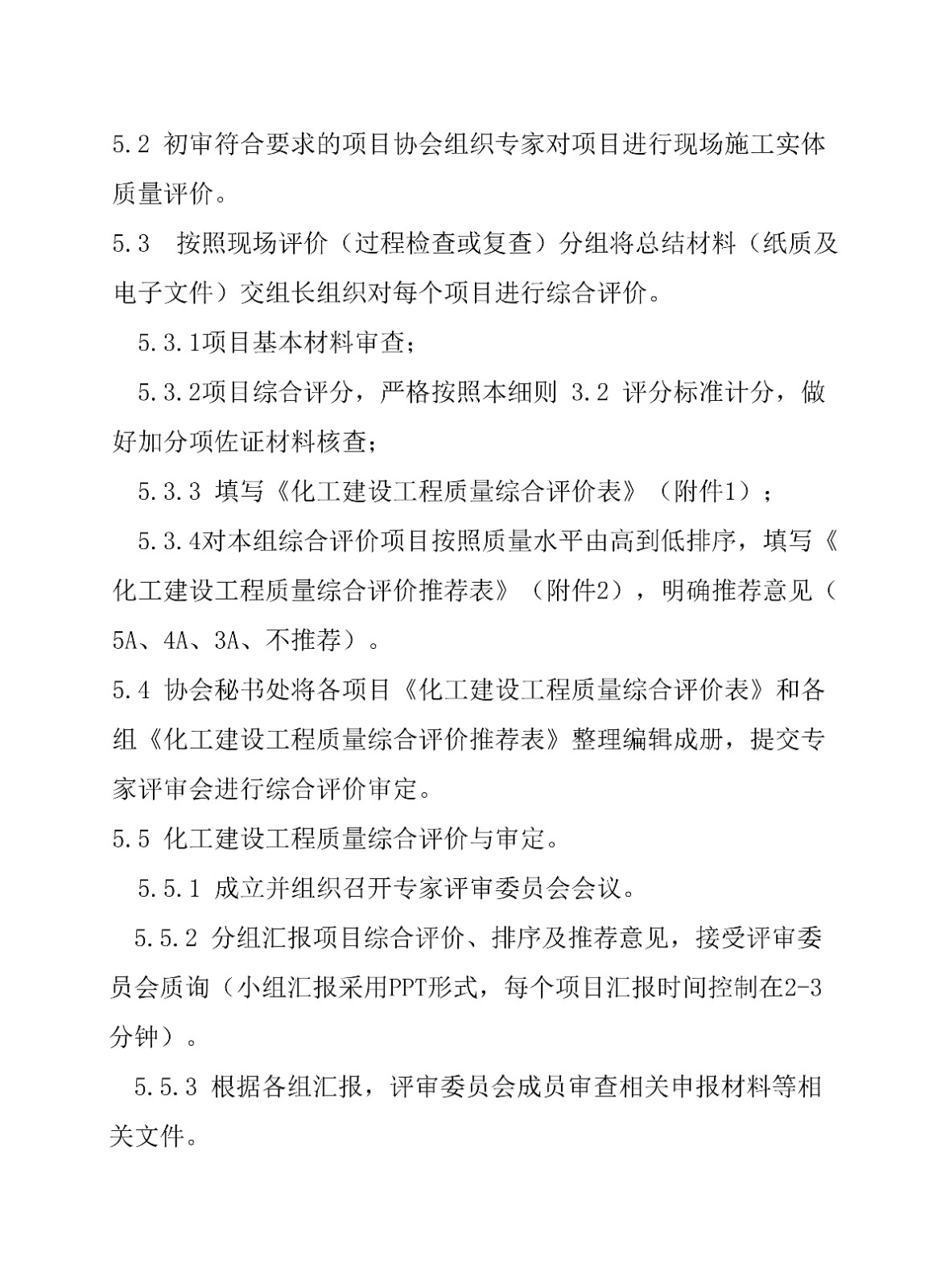
关于印发《化工建设工程质量评价实施细则》的通知
2026-03-12
关于印发《化工建设工程质量评价管理办法》(2026)的通知
2026-03-12
化工建设项目绿色施工评价管理办法
2025-03-26
关于印发《中国化工施工企业协会团体标准管理办法(试行)》的通知
2020-08-17
化工工程建设技术成果鉴定办法
2014-01-01
中国化工施工企业协会优秀专利征集推荐管理办法
2021-04-06
化工施工工法管理办法
2021-12-30
中国化工施工企业协会优秀论文征集评选管理办法
2021-04-06
中国化工施工企业协会高级专家管理办法
2022-03-03
化工工程建设行业企业信用评价管理办法
2021-04-26



























































京公网安备 11010502050988号