相关新闻
关于通过化工装置拆除施工企业安全服务能力等级评价的公告2025第2号
2025-12-29
关于公布2025年度化工建设绿色施工项目评价结果的通知
2025-11-07
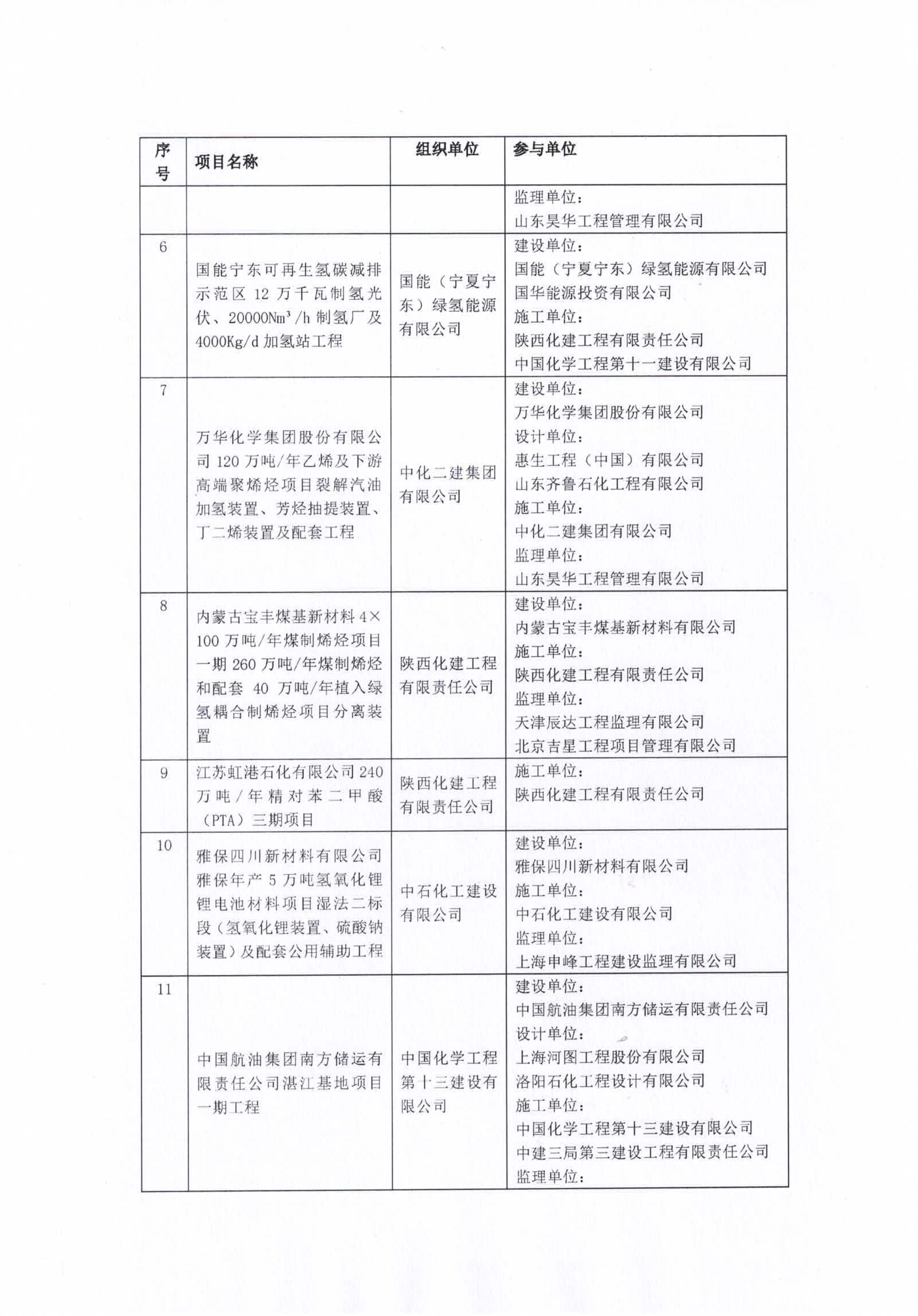
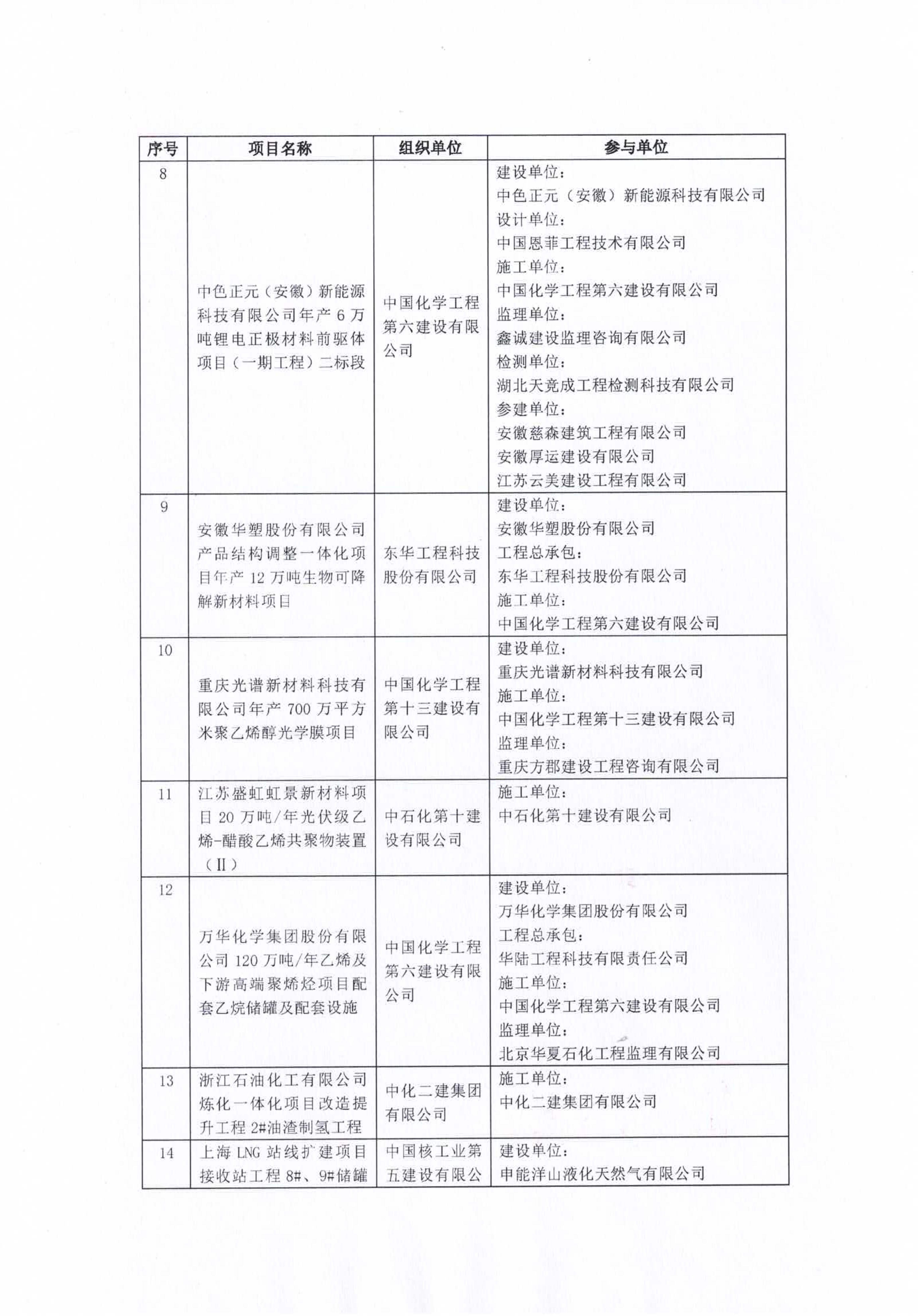
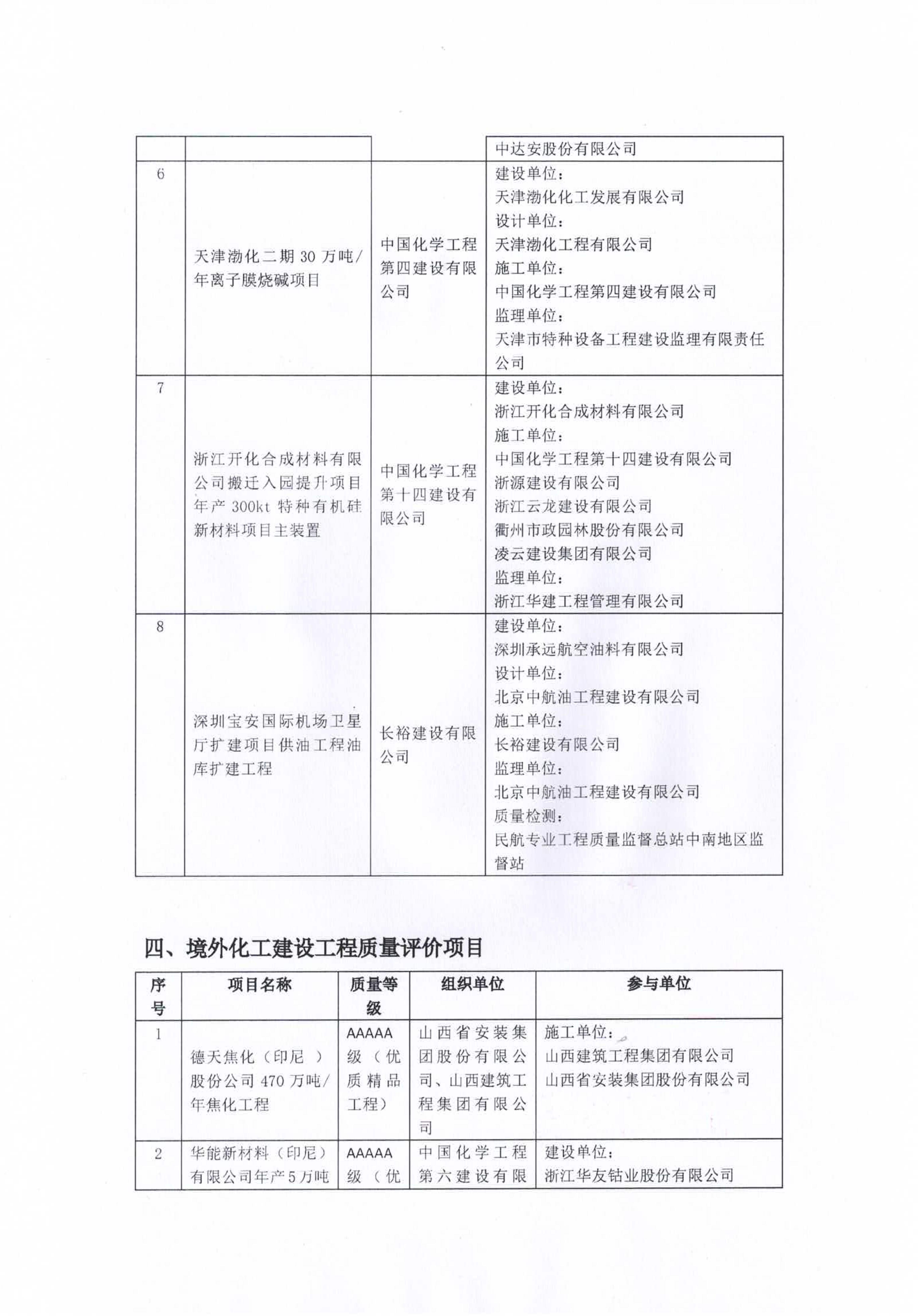
关于公布2025年化工建设工程质量评价结果的通知
2025-11-07
关于通过化工装置拆除施工安全服务能力等级评价企业的公告2025第1号
2025-10-17
关于化工建设工程质量评价项目报备申请网上申报的通知
2025-08-14
关于通过化工装置拆除施工安全服务能力等级评价企业的公告2024第3号
2024-12-27
关于通过化工装置拆除施工安全服务能力等级评价企业的公告2024第2号
2024-12-27
关于通过化工装置拆除施工安全服务能力等级评价企业的公告2024第1号
2024-12-27
关于公布化工装置拆除施工企业安全服务能力等级评价的通知2023第3号
2024-12-27
关于公布化工装置拆除施工企业安全服务能力等级评价的通知2023第2号
2024-12-27








































京公网安备 11010502050988号