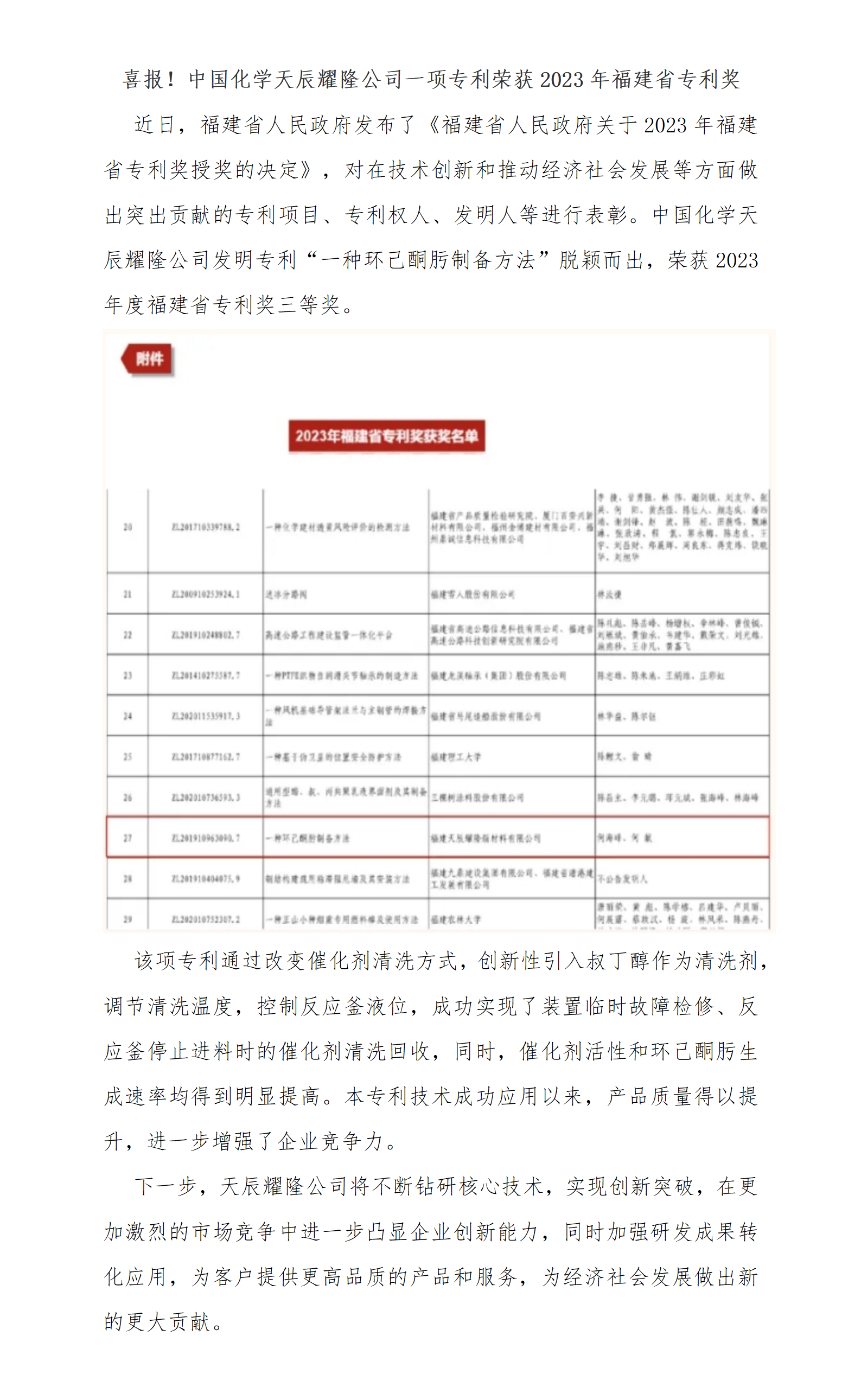
喜报!中国化学天辰耀隆公司一项专利荣获2023年福建省专利奖
来源:中国天辰 时间:2024-05-27
相关信息
全部大件设备吊装任务圆满完成!中国五环——印尼PON3万吨/年新戊二醇项目全面进入工艺安装阶段
2025-10-20
刷新工期纪录! 中国五环承建的甘肃巨化项目氟聚循环水站顺利封顶
2025-11-14
成达公司“大型绿色低碳纯碱技术”入选《国家重点推广的低碳技术目录》
2025-03-25
中石化工建设荣登“2024河北企业100强”榜单
2025-04-28
中国化学东华公司品牌案例入选中国品牌优秀典型案例
2025-05-27
中国化学天辰公司获最佳设计院奖
2025-06-23
赛鼎焦化公司通过国家高新技术企业认定
2024-01-08
赛鼎公司主编行业标准《化工设备衬里钢壳设计标准》获批发布
2024-08-05
山西省安装集团连续中标新疆现代煤化工技改项目
2024-12-06
中国化学工程第三建设公司荣获合肥经开区2023年度“百亿企业奖”
2024-02-01






















京公网安备 11010502050988号